业主称租赁公司拖欠房租、频繁更改注册地,市监局:将联合执法

文章正文
发布时间:2025-01-26 04:37

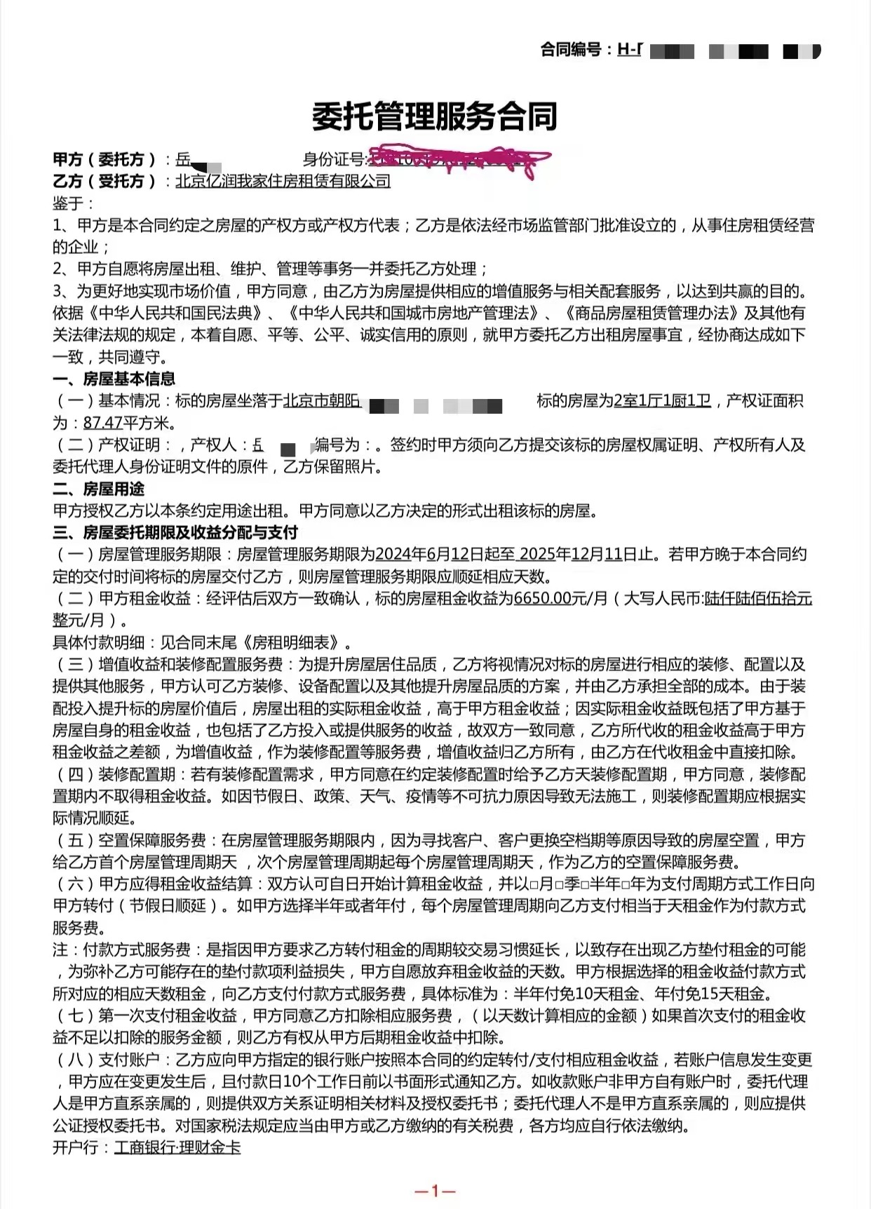
“从2024年9月份发现问题开始,我就不断找他们,最后发现他们已经跑路了。”近日,来自北京的岳先生向澎湃公众互动平台“服务湃”(https://tousu.thepaper.cn)反映称,2024年5月12日,他和北京亿润我家住房租赁有限公司(以下简称“亿润我家”)在朝阳区门店内签署委托管理服务合同,确认房屋月租金6650元。但2024年9月后对方就开始拖欠租金。

岳先生的委托合同

岳先生介绍,2024年5月12日,他与“亿润我家”签订委托管理服务合同。合同显示,就他的两居室房屋,双方确认租金为6650元/月,服务期限为2024年6月12日起至2025年12月11日止。

2024年6月13日,“亿润我家”安排员工徐某向岳先生汇款13300元。9月19日徐某再次向他汇款6650元,“他都是以个人名义汇款的”。

此后,岳先生就再也未收到“亿润我家”的房租了。“按照合同,到2024年12月,对方共欠我3个月租金,共计19950元。”

迟迟收不到租金后,岳先生联系了“亿润我家”。“一开始对方说财务紧张,后来就不接电话了。”无奈之下,他找到当初签合同的“亿润我家”朝阳区门店,却发现已人去楼空。

公开信息显示,“亿润我家”于2024年4月17日获得营业执照,由北京市石景山区市监局颁发。于是岳先生找到石景山区市监局反映情况,然而相关工作人员表示,已查不到涉事公司在该区的注册信息。

随后,岳先生发现,“亿润我家”已于2024年10月24日将公司地址变更至丰台区马家堡西路。依据地址变更信息,岳先生重新向丰台区市监局反映,然而丰台区也称联系不到公司法定代表人。

2025年1月10日,澎湃新闻根据岳先生提供的办公电话,联系到“亿润我家”工作人员。对方称,并不知道有拖欠租金的问题。当问及公司变更法人和注册地时,对方依然回答“我不知道”。随后,其又补充称,“跟市场有关,现在整体租房市场不好”。

合同中对于违约责任的约定

国家企业信用信息公示系统显示,“亿润我家”成立日期为2022年4月11日,核准日期为2024年10月22日,登记机关为北京市丰台区市监局,注册资本100万人民币,住所位于丰台区马家堡西路。

1月14日,澎湃新闻从岳先生处获悉,丰台区市监局工作人员回复称,将会联合朝阳区市监局联系涉事企业。前述工作人员表示,如果15个工作日内未获得回复,丰台区市监局直接将涉事企业列入经营异常名录。